10 Reasons Why 3DEXPERIENCE CATIA Is the Most Comprehensive Solution for Mechanical Engineers
3DEXPERIENCE CATIA provides every tool a mechanical engineer needs. It is the only solution that allows engineers to design any product—without industry limitations—while scaling flexibly with business growth.
3DEXPERIENCE CATIA provides every tool a mechanical engineer needs.
It is the only solution that allows engineers to design any product—without industry limitations—while scaling flexibly with business growth.
So, what are the 10 reasons that make 3DEXPERIENCE CATIA the most comprehensive solution for mechanical engineers?
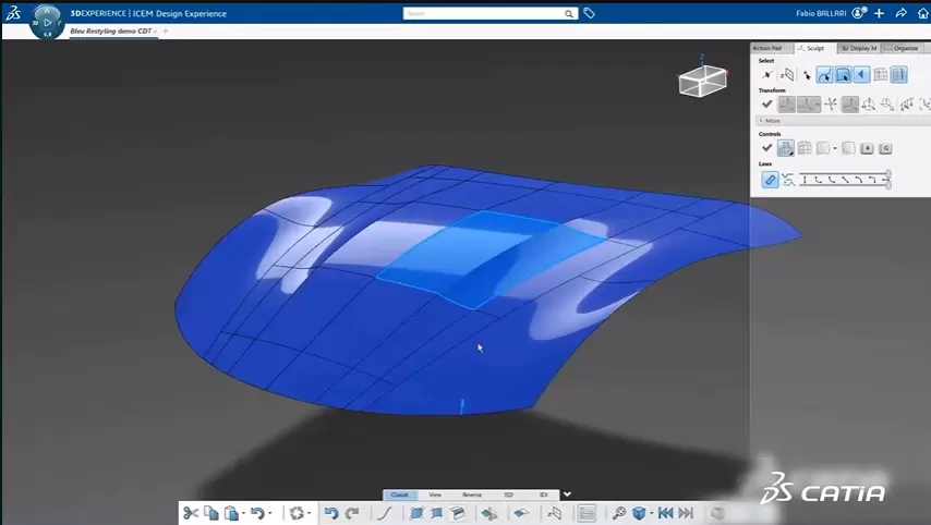
1. Flexible and precise design
CAD design requires powerful and flexible modeling capabilities. Digital models must accurately reflect reality; otherwise, they lead to late-stage changes and expensive physical prototyping.
CATIA is renowned for its high geometric precision, enabling engineers to rapidly experiment without breaking the model. CATIA’s surface design tools provide a competitive advantage—from aerodynamic optimization to aesthetic styling. It is the only solution that combines precise 3D solid modeling with Class-A surface creation capabilities.
2. User-friendly interface that boosts productivity
Contextual menus display the most relevant options based on the selected object (surface, plane, curve, edge, etc.). For example, when selecting an edge, only related commands such as fillet or chamfer will appear.
The streamlined interface reduces mouse operations and increases working speed. Users can add frequently used commands to the Action Pad for quicker access. All applications in CATIA follow a consistent workflow, making it easier to get familiar with specialized tools.

3. Leverage CAD data from multiple sources
Engineers often need to work with CAD data from various sources, including suppliers, customers, and legacy data. CATIA makes multi-CAD data handling easier with its ability to automatically repair geometric errors during file import.
Additionally, CATIA supports Reverse Engineering, enabling quick creation of 3D models from scan data or clay prototypes. Engineers can also compare and analyze manufactured parts against the original design model.

4. Work with large assemblies
Managing and working with large assemblies is a major challenge. Without an optimized system, performance can be severely impacted.
3DEXPERIENCE CATIA uses advanced technology to handle assemblies with over one million components. Engineers can work on a laptop or view models on a tablet. This not only improves understanding of the working context but also supports project management and timely decision-making.
In addition, CATIA provides intelligent data filtering tools and Clash Analysis features to detect potential issues early, helping to avoid errors during production.

5. Design simulation and optimization
Using simulation helps reduce physical prototyping, saving costs. However, preparing models for simulation often takes a lot of time.
With 3DEXPERIENCE CATIA, design and simulation models are directly linked, reducing data import/export time. Additionally, CATIA supports kinematics and dynamics analysis, allowing precise evaluation of forces, torque, spring stiffness, and more to optimize designs.

6. Evaluate manufacturability
A shortage of production personnel is a significant issue, especially in the post-pandemic context. Engineers need tools to assess the feasibility of manufacturing processes.
CATIA supports various manufacturing processes such as injection molding, die casting, metal stamping, welding, and 3D printing. Specialized tools help evaluate product quality and identify potential defects early—such as sink marks, weld lines, or air traps—allowing design improvements before production.

7. Model-Based Definition (MBD)
Creating 2D drawings consumes 31% of an engineer’s time. CATIA supports MBD, turning the 3D model into the primary data source, eliminating separate 2D drawings and reducing errors caused by outdated information.
The automatic tolerance creation tool helps optimize tolerances, avoiding overly tight specifications that increase production costs.

8. Integrated product data management
Engineers often spend a lot of time managing data on traditional PDM/PLM systems. With 3DEXPERIENCE CATIA, the Product Lifecycle Management (PLM) system is integrated directly within the design environment.
There is no need for manual data import/export checks; all changes are updated in real-time. The system is file-less, preventing version conflicts. When a component is modified, CATIA automatically identifies where it is used and updates it accordingly.

9. Support for effective collaboration
93% of businesses report the need to improve collaboration in engineering. Poor collaboration leads to design errors, delays, higher costs, and reduced competitiveness.
3DEXPERIENCE CATIA enables mechanical, electrical, and electronic engineers to work simultaneously on the same platform. Teams such as marketing and service can also access product information through a web browser without exchanging files.
Suppliers, partners, and customers can collaborate on the platform with controlled access. When a project is completed, access rights can be revoked to protect intellectual property.

10. Increase productivity and optimize costs
Investing in the right design tools helps businesses boost productivity and profitability. With 3DEXPERIENCE CATIA, companies can achieve productivity gains of 20–50%.
When combined with an integrated simulation environment, design-for-manufacturing tools, and unified data management, performance can increase by an additional 30%, depending on the industry and usage.
Additionally, 3DEXPERIENCE CATIA is available on the cloud platform, reducing hardware, installation, and maintenance costs, while enabling access anytime, anywhere with an internet connection.
