SIMULIA

SIMULIA là nền tảng mô phỏng kỹ thuật tiên tiến của Dassault Systèmes, giúp doanh nghiệp đánh giá hiệu suất, độ bền và hành vi sản phẩm trong điều kiện thực tế – ngay từ giai đoạn thiết kế. Nhờ khả năng mô phỏng đa vật lý mạnh mẽ, SIMULIA giúp rút ngắn thời gian phát triển, giảm chi phí thử nghiệm và tối ưu hiệu năng sản phẩm trước khi đưa vào sản xuất.

TẠI SAO NÊN CHỌN SIMULIA

Với công nghệ mô phỏng hàng đầu thế giới, SIMULIA mang lại khả năng nhìn thấy, hiểu và cải thiện hiệu suất sản phẩm ngay trong môi trường ảo.
Phân tích đa vật lý toàn diện

Phân tích đa vật lý toàn diện

Mô phỏng đồng thời nhiều hiện tượng vật lý như kết cấu, nhiệt, chất lỏng và điện từ — mang lại cái nhìn tổng thể về hiệu suất sản phẩm.
Khả năng mô phỏng phi tuyến mạnh mẽ

Khả năng mô phỏng phi tuyến mạnh mẽ

Phân tích chính xác các tình huống chịu tải phức tạp, biến dạng dẻo, va chạm hoặc phá hủy vật liệu.
Tích hợp AI và tối ưu hóa thiết kế

Tích hợp AI và tối ưu hóa thiết kế

Ứng dụng trí tuệ nhân tạo để đề xuất thiết kế tối ưu, giúp kỹ sư giảm số lần thử nghiệm mà vẫn đạt hiệu suất mong muốn.
Mô phỏng dòng chảy và động lực học chất lỏng (CFD)

Mô phỏng dòng chảy và động lực học chất lỏng (CFD)

Đánh giá luồng khí, chất lỏng và truyền nhiệt để cải thiện tính khí động học, làm mát và hiệu quả năng lượng.
Kết nối trực tiếp với CATIA và 3DEXPERIENCE

Kết nối trực tiếp với CATIA và 3DEXPERIENCE

Cho phép mô phỏng liền mạch từ thiết kế đến phân tích, đảm bảo dữ liệu luôn chính xác và đồng nhất.
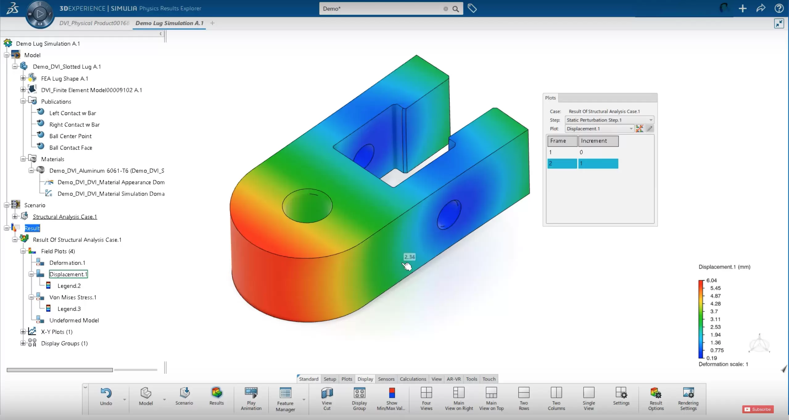
Báo cáo và trực quan hóa kết quả 3D sinh động

Báo cáo và trực quan hóa kết quả 3D sinh động

Trình bày kết quả mô phỏng trực quan, dễ hiểu, hỗ trợ quá trình ra quyết định nhanh chóng và hiệu quả.

Đánh giá của khách hàng

ご相談はお問い合わせください

ご相談の際には下記フォームに情報をご記入ください。

住所 Phòng 101, Trung tâm công nghệ, Khu công nghiệp Thăng Long, Xã Thiên Lộc, Thành phố Hà Nội, Việt Nam

Hotline Tel: +84 243 881 3189 / 90 Hotline: 097 240 3744

Google map Google map

住所 Tầng 4, Toà nhà Yoco, 41 Nguyễn Thị Minh Khai, Phường Sài Gòn, Thành phố Hồ Chí Minh, Việt Nam

Hotline Tel: (84-28) 3926-0104/05

Google map Google map

住所 Phòng 103, Tòa nhà Điều hành - Khu công nghiệp Nhật Bản – Hải Phòng, Thành phố Hải Phòng, Việt Nam.

Hotline Tel: (84-225) 358-7969

Google map Google map

ニュースに登録する